
在第一期《对外投资税收锦囊——美国篇(上)》发布后,不少小伙伴表示很感兴趣,纷纷留言想要了解更多有关赴美投资的税收知识。这不,小编带着对外投资税收锦囊——美国篇(下)来了。
上篇我们初步了解了美国的经济概况、税收制度概览和个人所得税相关基本知识,今天让我们继续跟着小编一起了解美国的企业所得税、销售与使用税和关税相关基本知识,以及赴美投资相关的税收优惠吧!
企业只要依据美国法律在美国注册设立,则为居民企业,不论其是否在美国开展经营活动或拥有财产,也不论其股权是否为美国企业或个人所持有。
1.征收范围
美国联邦税法规定,居民企业需就其全球收入在美国缴纳企业所得税。全球收入包括由该企业设立于美国境外的分公司所取得的收入,无论该分公司是否向其美国总公司分配利润。为避免双重征税,对于居民企业来源于境外的所得,可以选择通过抵免法或扣除法就其在境外已纳所得税额在美国获得税收减免。
全球收入通常不包括由该企业设立于美国境外的子公司所取得的未向其分配的利润,除非该海外子公司构成美国联邦税法规定的受控外国企业或被动外国投资公司并取得特定类型的收入。
2.税率
2017年税改前美国联邦企业所得税税率采用超额累进税制度。作为2017年税改的最重要部分,美国联邦企业所得税现为21%的统一比例税率,适用2017年12月31日后所产生的应税收入。同时,美国各州(除不征州企业所得税的州外)规定了从0%至9%不等的州企业所得税率。
3.应纳税所得额
美国居民企业取得的来源于全球的几乎所有形式的收入(包括经营收入、服务费、股息收入、利息收入、特许权使用费收入、租金、佣金收入、处置财产收入和从合伙企业取得的收入等),在减去允许税前扣除的折旧额、摊销额、成本费用、损失和其他特定项目后的余额为应纳税所得额。
根据外国法律成立,并通过外国政府注册的企业,不论其是否在美国开展经营活动或拥有财产,即使股权的全部或部分为美国企业或个人所持有,都属于美国联邦税法规定的非居民企业。
征收范围和税率相关规定如下:
就非居民企业取得的来源于美国但与其在美国的贸易及经营活动无实际联系的收入,需按30%的税率缴纳企业所得税,通常采用由美国付款方进行代扣代缴的预提税形式。
针对与美国签有双边税收协定的国家的非居民企业,若满足相关条件,该企业可享受低于30%的优惠预提所得税率。例如,满足条件的中国企业针对来源于美国但与其在美国的贸易及经营活动无实际联系的收入仅需缴纳10%的预提所得税。预提税主要针对非居民企业取得的来源于美国的具有收益金额固定、期限固定等特点的一些投资所得(如股息、利息、特许权使用费等收益)。
就非居民企业取得的与其在美国的贸易及经营活动有实际联系的收入,需按联邦企业所得税的规定缴纳联邦企业所得税。
美国居民企业需按年缴纳联邦企业所得税。企业纳税人可以选择与公历年度不一致的纳税年度。企业新设当年或改变纳税年度当年均可以使用不满1年的纳税年度。
美国联邦企业所得税由纳税人自行进行计算缴纳。企业纳税人需在本纳税年度终了后第4个月的15日之前提交年度企业所得税纳税申报表。
在美国有经营场所或办公地点的外国居民企业需在其纳税年度终了后第4个月的15日之前提交纳税申报表,在美国没有经营场所或办公地点的外国居民企业需在其纳税年度终了后第6个月的15日之前提交纳税申报表。
对于非居民企业而言,预提所得税扣缴义务人需在向外国税收居民付款次年的3月15日之前提交纳税申报表。
目前,全美国共有45个州和哥伦比亚特区设置了销售税,销售税已成为州政府的主要财政收入来源。各州对销售与使用税规定的税率从2.9%到7.25%不等。一般而言,销售税是对零售有形动产和提供某些服务所征收的一种税。使用税是对销售税的一种补充,其通常针对纳税人在所在州以外购买应税项目并带入所在州使用、贮存或消费的行为征收。
所有进口至美国的货物均需按照美国《关税税则》的分类规则区分为应税货物或免税货物。关税税率分为从价税率、从量税率或复合税率,其中从价税率一般从0%到20%不等。
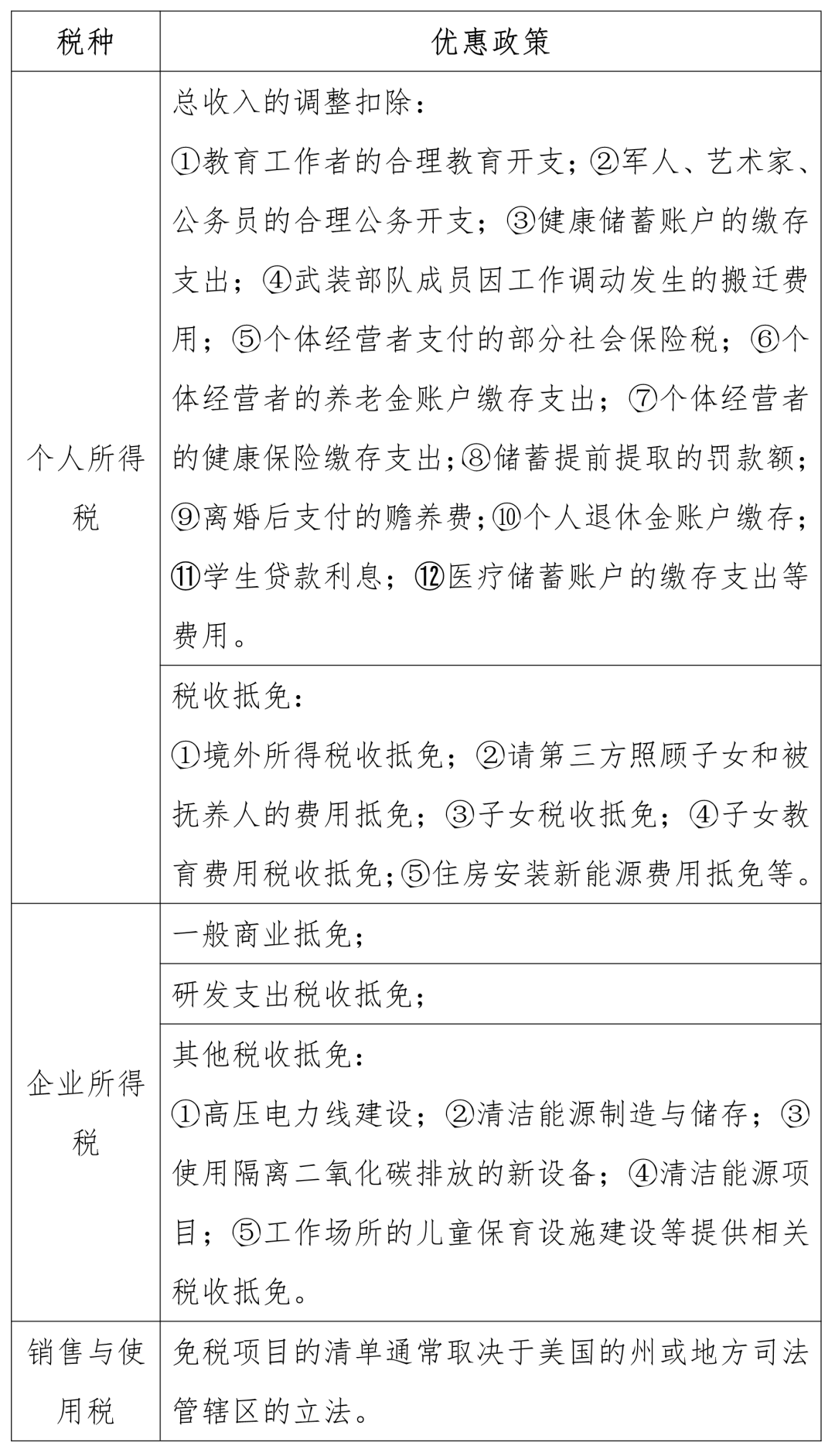
美国主要税种税收优惠


如果您想了解更多有关中国居民赴美国投资税收指南的内容,请扫描下方二维码获取《中国居民赴美国投资税收指南》。

来源:厦门税务
供稿:国际税收管理处 同安区税务局

