
如转载本号文章,请在显眼位置注明来源
2021年11月23日,建信中关村产业园封闭式基础设施证券投资基金发布了招募说明书,现将主要资料摘录并分享如下,供税务爱好者研究学习:
一、产品概况
(一)产品要素

(二)标的基础设施项目情况
本基金通过基础设施资产支持证券、项目公司等特殊目的载体穿透取得基础设施项目完全所有权,本基金投资的基础设施项目包括互联网创新中心5 号楼项目、协同中心 4 号楼项目和孵化加速器项目。
标的基础设施项目均位于北京市海淀区中关村软件园内,其中互联网创新中心5 号楼项目对应的土地使用权的面积为 29,619.62 平方米,建筑面积为82,158.10 平方米;协同中心4 号楼项目对应的土地使用权的面积为 10,183.67 平方米,建筑面积为31,802.06 平方米;孵化加速器项目对应的土地使用权的面积40,428.20平方米,建筑面积为 52,820.32 平方米。
2020 年,标的基础设施项目营业收入合计20,240.91 万元,为研发用房及配套和车位租赁产生的租金收入。
二、基础设施基金整体架构
(一)产品架构
本基金的交易结构共有两层主要架构,分别为专项计划及基础设施基金。交易完成后,计划管理人(代表专项计划)将持有项目公司100%的股权以及享有对项目公司的相应债权,基金管理人(代表基础设施基金)持有专项计划的全部份额。具体产品结构如图所示:

(二)基础设施基金涉及的交易安排
1、投资人交纳认购的本基金的基金份额的款项时,《基金合同》成立。本基金募集达到基金备案条件,自基金管理人办理完毕基金备案手续并取得中国证监会书面确认之日起,《基金合同》正式生效。
2、基金管理人通过与计划管理人签订《建信中关村产业园资产支持专项计划资产支持证券认购协议》,将认购资金委托计划管理人管理,当认购资金总额不低于资产支持证券目标发售规模,经会计师事务所进行验资并出具验资报告后,计划管理人宣布专项计划设立,基金管理人取得资产支持证券,成为资产支持证券100%的持有人。专项计划设立日起 5 个工作日内,计划管理人应将专项计划的设立情况报基金业协会备案。
3、计划管理人根据《建信中关村产业园资产支持专项计划标准条款》、股权转让协议的约定,在自专项计划设立日起(含该日)的约定期限内指示专项计划托管银行将部分专项计划资金划拨至原始权益人指定的账户,用于购买项目公司的100%的股权。
4、项目公司发放借款,并且贷款银行向项目公司发放借款,项目公司将所获得的借款资金用于偿还项目公司对中关村发展集团股份有限公司(以下简称“中发展集团”)负有的债务。
5、在自专项计划设立日起(含该日)的约定期限内,项目公司应注销原始权益人的出资证明书(如有),并向计划管理人签发出资证明书,修改公司章程和股东名册中有关股东的记载。在自专项计划设立日起(含该日)的约定期限内,原始权益人和项目公司应当配合计划管理人办理项目公司的100%股权转让的工商变更登记手续。
三、税务处理
(一)拟纳税方案情况
根据上海毕马威税务师事务所有限公司(简称“毕马威”)出具的《关于中发展集团公开募集基础设施证券投资基金(“REITs”)的中国税务意见书》,本项目涉及的税种包括印花税、土地增值税、企业所得税、契税、增值税及附加。根据与北京市及海淀区主管税务机关的沟通,拟采取的纳税方案中涉及的所有税种、税额估算及测算过程如下:
发行本项目可能涉及的所有税种及测算过程



具体各环节纳税方案及金额估算如下:
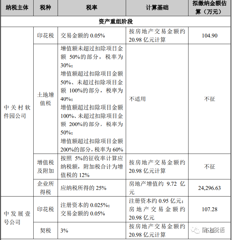
1.资产重组阶段
该阶段主要涉税环节为中关村软件园公司以标的基础设施项目对中发展壹号公司增资,并一并转移负债和人员,该环节涉及税种及纳税方式如下:
(1)企业所得税
根据“国家税务总局关于非货币性资产投资企业所得税政策问题的通知”(财税[2014]116号文)第二条规定,企业以非货币性资产对外投资,应对非货币性资产进行评估并按评估后的公允价值扣除计税基础后的余额,计算确认非货币性资产转让所得。
因此,中关村软件园公司应按此规定计算不动产的转让所得,计入当期应纳税所得额,并按规定缴纳企业所得税。按照20.98 亿元作为不动产评估值模拟测算,中关村软件园公司预计缴纳的企业所得税约为24,296.63 万元。
(2)增值税及附加
根据“国家税务总局关于全面推开营业税改征增值税试点的通知”(财税[2016]36号文),一般纳税人销售其2016 年 4 月30 日前自建的不动产,可以选择适用简易计税方法,以取得的全部价款和价外费用为销售额,按照5%的征收率计算应纳税额。在资产重组过程中,通过合并、分立、出售、置换等方式,将全部或者部分实物资产以及与其相关联的债权、负债和劳动力一并转让给其他单位和个人,其中涉及的不动产、土地使用权转让行为不征收增值税。
根据由毕马威出具的税务意见书,“鉴于软件园公司以园区物业及相关债权、债务、人员对项目公司出资,目的是以此作为基础资产发行公募REITs,应属于资产重组行为,其中涉及的房产和土地使用权转让行为可向税务机关申请适用上述文件,按不征收增值税处理。”
因此,中关村软件园公司以标的基础设施项目对中发展壹号公司增资,并一并转移负债和人员,其中涉及的房产和土地使用权转让行为,可按不征收增值税处理。该环节中关村软件园公司预计缴纳的增值税应纳税额为0 元。
(3)土地增值税
根据“财政部国家税务总局关于继续实施企业改制重组有关土地增值税政策的通知”(财税[2018]57号文),单位、个人在改制重组时以房地产作价入股进行投资,对其将房地产转移、变更到被投资的企业,暂不征土地增值税。上述改制重组有关土地增值税政策不适用于房地产转移任意一方为房地产开发企业的情形。
根据由毕马威出具的税务意见书,“软件园公司以园区物业作价入股项目公司,目的是以此作为基础资产发行公募REITs,属于重组行为,如可以证明软件园公司和项目公司均不是房地产开发企业,可向税务机关申请适用上述文件,暂不征收土地增值税。”
目前,中关村软件园公司没有房地产开发业务,并已于北京市住房和城乡建设委员会、工商局完成了房地产开发资质注销手续和营业范围变更手续。当前营业范围为企业管理、出租办公用房、出租商业用房等,变更后营业范围不包含房地产开发相关业务,符合财税[2018]57号文对房地产作价入股暂不征收土地增值税的要求。2021年 5 月17 日,本项目已取得北京市海淀区税务局出具的编号为“京海税土增涉[2021]120019”的《土地增值税涉税证明》,已获准重组环节不征土地增值税。
因此,该环节中关村软件园公司应缴纳的土地增值税应纳税额为0 元。
(4)契税
根据“财政部国家税务总局关于继续支持企业事业单位改制重组有关契税政策的通知”(财税[2018]17号文),同一投资主体内部所属企业之间土地、房屋权属的划转,包括母公司与其全资子公司之间,同一公司所属全资子公司之间,同一自然人与其设立的个人独资企业、一人有限公司之间土地、房屋权属的划转,免征契税。母公司以土地、房屋权属向其全资子公司增资,视同划转,免征契税。
根据由毕马威出具的税务意见书,“项目公司通过软件园实物形式增资,取得房产、土地使用权,符合上述条件,应可适用免征契税的规定。”
因此,中发展壹号公司取得房产、土地使用权可免征契税。该环节中关村软件园公司应缴纳的契税应纳税额为0 元。
(5)印花税
中发展壹号公司应对资金账簿按实收资本和资本公积之和按万分之五税率减半计缴印花税,共计约为2.38 万元。
中发展壹号公司和中关村软件园公司签订的产权转移书据,应分别缴纳印花税104.90 万元。
2.股权转让阶段
该阶段主要涉税环节为本基金通过下属资产支持专项计划向中关村软件园公司收购中发展壹号公司股权,该环节涉及税种及纳税方式如下:
(1)企业所得税
中关村软件园公司应将股权转让收入扣除为取得该股权所发生的成本及转让过程中缴纳的相关交易费用及税费后的余额计入应纳税所得额,按规定缴纳企业所得税预计约24,359.29 万元。
(2)印花税
建信资本(代表专项计划)和中关村软件园公司签订的股权转让协议,双方应各自缴纳印花税53.51 万元。
中发展壹号公司与银行签订的借款合同应按0.005%的税率缴纳印花税,应缴纳印花税约 2.30 万元。
(3)土地增值税
本次股权转让的目的是发行本基金,具有合理商业实质,并非以逃避土地增值税的纳税义务而进行的特殊安排,该环节无需缴纳土地增值税。
因此,该环节预计缴纳的土地增值税应纳税额为0 元。
(二)拟纳税方案向有权管辖的税务部门进行咨询并书面报告情况
中发展集团已与北京市海淀区税务局主管处室和办理窗口进行多轮沟通并确认本项目拟纳税方案中各税种的纳税要求、免税条件及后续办理流程。本项目拟纳税方案已获初步认可,中发展集团及中关村软件园公司及相关的纳税主体将在海淀区税务局的指导下,根据项目进展履行各项申报备案及纳税程序。
(三)发起人(原始权益人)的有关承诺
中发展集团及中关村软件园公司已出具承诺,“基础设施REITs 发行或存续期间,如税务部门要求补充缴纳发行基础设施REITs 过程中涉及的土地增值税等相关税费,中发展集团及中关村软件园公司将按要求缴纳(或全额补偿其他相关缴税主体)相应税金并承担所有相关经济和法律责任。”因此如被税务部门追缴股权转让等交易环节产生的土地增值税及其他税费,中发展集团及中关村软件园公司将按要求缴纳(或全额补偿其他相关缴税主体)相应税金并承担所有相关经济和法律责任。